Памятка для инвестора

Инвестиционный портал Амурской области https://invest.amurobl.ru/

Продажа находящихся в государственной или муниципальной собственности земельных участков, в соответствии с основным видом разрешенного использования которых предусмотрено строительство зданий, сооружений, не допускается.

В соответствии со ст. 39.6 Земельного кодекса Российской Федерации земельные участки, находящиеся в государственной или муниципальной собственности, предоставляются в аренду на торгах и без торгов.

Договор аренды земельного участка заключается без проведения торгов, в том числе, в случаях предоставления юридическим лицам:

земельного участка в соответствии с распоряжением высшего должностного лица Амурской области для размещения объектов социально-культурного и коммунально-бытового назначения, реализации масштабных инвестиционных проектов;

земельного участка, образованного из земельного участка, находящегося в государственной или муниципальной собственности, в том числе предоставленного для комплексного освоения территории, лицу, с которым был заключен договор аренды такого земельного участка;

земельного участка, образованного в границах застроенной территории, лицу, с которым заключен договор о развитии застроенной территории;

земельного участка, необходимого для осуществления деятельности, предусмотренной концессионным соглашением, соглашением о государственно-частном партнерстве, соглашением о муниципально-частном партнерстве, лицу, с которым заключены указанные соглашения;

земельного участка для освоения территории в целях строительства и эксплуатации наемного дома коммерческого использования лицу, заключившему договор об освоении территории в целях строительства и эксплуатации наемного дома коммерческого использования;

земельного участка в соответствии с Федеральным законом от 24 июля 2008 года № 161-ФЗ «О содействии развитию жилищного строительства».

Договор аренды земельного участка, находящегося в государственной или муниципальной собственности, для строительства заключается на торгах, проводимых в форме аукциона на право заключения договора аренды земельного участка (далее - аукцион).

Проведение аукциона, а также образование земельного участка для его предоставления в аренду путем проведения аукциона осуществляется, в том числе по инициативе заинтересованных гражданина или юридического лица, в соответствии со ст. 39.11 Земельного кодекса РФ в следующем порядке:

подготовка и утверждение схемы расположения земельного участка на кадастровом плане территории, либо проекта межевания территории;

выполнение кадастровых работ;

осуществление государственного кадастрового учета земельного участка;

принятие решения о проведении аукциона администрацией города Благовещенска;

проведение торгов.

Без проведения торгов в соответствии с пп. 6 п. 2 ст. 39.3 Земельного кодекса РФ осуществляется продажа земельных участков, находящихся в государственной или муниципальной собственности, на которых расположены здания, сооружения, собственникам таких зданий, сооружений либо помещений в них в случаях, предусмотренных статьей 39.20 настоящего Кодекса.

По вопросам предоставления земельных участков инвестор может обратиться по телефону: 8 963 814 41 07 (34-41-07)

Градостроительный план земельного участка предоставляется администрацией города Благовещенска, выдается заявителю в течение 20 рабочих дней.

Заявление на предоставление градостроительного плана можно подать в администрацию города Благовещенска, а также в МАУ «Многофункциональный центр предоставления государственных и муниципальных услуг», расположенный по адресу: 675000, Амурская область, г. Благовещенск, ул. 50 лет Октября, 8/2, телефон: +7 (4162) 226-498.

 

График работы МАУ «МФЦ г. Благовещенска»:

понедельник, вторник, четверг, пятница: 08:00 – 19:00

среда: 08:00 – 20:00

суббота: 08:00 – 16:00

воскресенье: выходной

По возникшим вопросам инвестор может обратиться по каналу прямой связи, телефон: 8 963 814 41 07 (34-41-07),

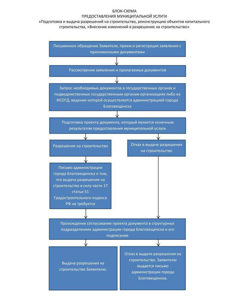
Разрешение на строительство выдается администрацией города Благовещенска, срок подготовки разрешения - 7 рабочих дней.

Подготовка и выдача разрешения осуществляется в соответствии с административным регламентом администрации города Благовещенска предоставления муниципальной услуги: «Выдача разрешения на строительство, внесение изменений в разрешение на строительство, в том числе в связи с необходимостью продления срока действия разрешения на строительство», утвержденным постановлением администрации города Благовещенска от 14.12.2022 № 6449.

Заявление и документы на получение разрешения на строительство можно подать в администрацию города Благовещенска, а также через МАУ «Многофункциональный центр предоставления государственных и муниципальных услуг», расположенный по адресу: 675000, Амурская область, г. Благовещенск, ул. 50 лет Октября, 8/2, телефон: +7 (4162) 226-498.

 

График работы МАУ «МФЦ г. Благовещенска»:

понедельник, вторник, четверг, пятница: 08:00 – 19:00

среда: 08:00 – 20:00

суббота: 08:00 – 16:00

воскресенье: выходной

1. Подключение (технологическое присоединение) объектов капитального строительства к централизованным системам холодного водоснабжения и (или) водоотведения, горячего водоснабжения осуществляется в соответствии со ст. 18 Федерального закона от 07.12.2011 № 416-ФЗ «О водоснабжении и водоотведении» на основании заявления в порядке, установленном законодательством о градостроительной деятельности для подключения (технологического присоединения) объектов капитального строительства к сетям инженерно-технического обеспечения.

Инвестор, обратившийся в организацию, осуществляющую холодное водоснабжение и (или) водоотведение (АО «Амурские коммунальные системы», адрес: 675000, Амурская область, г. Благовещенск, ул. Амурская, 296,телефон: +7 (4162) 220-705, +7 (4162) 220-734), горячее водоснабжение (АО «Амурские коммунальные системы», адрес: 675000, Амурская область, г. Благовещенск, ул. Амурская, 296, телефон: +7 (4162) 220-705, +7 (4162) 220-734, филиал «Амурская генерация» ОАО «Дальневосточная генерирующая компания», адрес: 675000, Амурская область, г. Благовещенск, ул. Загородная, 177, телефон: +7 (4162) 398-331, +7 (4162) 398-335), с заявлением о заключении договора подключения (технологического присоединения) к централизованной системе холодного водоснабжения и (или) водоотведения, горячего водоснабжения, планирующий подключение (технологическое присоединение) заключает договор о подключении (технологическом присоединении) и вносит плату за подключение (технологическое присоединение).

Плата за подключение (технологическое присоединение) рассчитывается организациями, осуществляющими холодное водоснабжение и (или) водоотведение, горячее водоснабжение, исходя из установленных тарифов на подключение (технологическое присоединение) с учетом величины подключаемой (технологически присоединяемой) нагрузки и расстояния от точки подключения (технологического присоединения) объекта капитального строительства заявителя до точки подключения.

Присоединение объектов капитального строительства к электрическим сетям осуществляется в соответствии с п.7 Правил технологического присоединения энергопринимающих устройств потребителей электрической энергии, объектов по производству электрической энергии, а также объектов электросетевого хозяйства, принадлежащих сетевым организациям и иным лицам, утвержденных постановлением Правительства Российской Федерации от 27.12.2004 № 861.

2. Порядок подключения к системам централизованного водоснабжения и (или) водоотведения АО «АКС» доступен по ссылке https://amurcomsys.ru/poryadok_voda

Кроме того на сайте АО «АКС» имеются следующие сервисы:

- Подача электронной заявки на технологическое присоединение (необходимо завести Личный кабинет)

- Калькулятор (расчет платы за подключение к системе ВиВ).

 Порядок подключения (технологического присоединения) объектов капитального строительства к электрическим сетям доступен по ссылке https://amurcomsys.ru/inf (раздел типовые договоры)

 Порядок подключения (технологического присоединения) объектов капитального строительства к сетям теплоснабжения филиала «Амурская генерация» АО «ДГК» доступен по ссылке https://www.dvgk.ru/page/220

Заявления от инвесторов (юридических лиц и индивидуальных предпринимателей) о регистрации прав собственности и на постановку земельного участка на кадастровый учет можно подать в МАУ «Многофункциональный центр предоставления государственных и муниципальных услуг», расположенный по адресу: 675000, Амурская область, г. Благовещенск, ул. 50 лет Октября, 8/2, телефон: +7 (4162) 226-498.

График работы МАУ «МФЦ г. Благовещенска»:

понедельник, вторник, четверг, пятница: 08:00 – 19:00

среда: 08:00 – 20:00

суббота: 08:00 – 16:00

воскресенье: выходной

Календарь событий

Документы

13 мая 2026
Аукцион 28.05.2026 на право заключения договора аренды земельного участка для субъектов малого предпринимательства 1. Организатор аукциона: Комитет по управлению имуществом муниципального образования города Благовещенска. 2. Форма торгов: электронный аукцион. 3. Адрес организатора аукциона: 675000, Амурская область, г. Благовещенск, ул.Б.Хмельницкого, д. 8...
13 мая 2026
№ 108р от 13.05.2026 О внесении изменений в распоряжение администрации города Благовещенска от 14.03.2025 № 62р «Об утверждении паспорта муниципального проекта города Благовещенска «Развитие физической культуры и массового спорта в городе Благовещенске»

Полезные ссылки